46.全排列

LeetCode

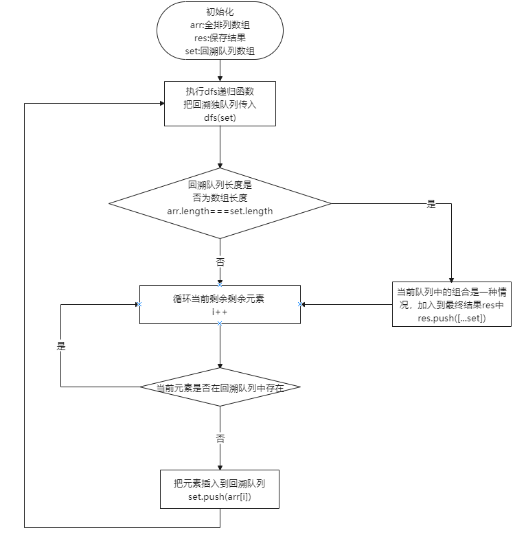
回溯法

1
2
3
4
5
6
7
8
9
10
11
12
13
14
15
16
17
18
19
function permute(nums) {
const res = [];
const set = new Set();
function dfs(set){
if(set.size===nums.length){
res.push([...set]);
}
for(let k of nums){
if(set.has(k)){
continue;
}
set.add(k);
dfs(set);
set.delete(k)
}
}
dfs(set);
return res;
};

位置交换

回溯法在进入下一次递归时,并没有标注循环位置,所以nums中的元素每一个都要通过Set集合判断一次

如果不使用Set数据结构,时间复杂度更高

位置交换,是通过在一次循环把第一个元素更换为其他剩余元素,在第一个元素固定下来后,后面的元素进行全排列

1
2
3
4
5
6
7
8
9
10
11
12
13
14
15
16
17
18
19
20
function swap(arr, a, b) {
const temp = arr[a];
arr[a] = arr[b];
arr[b] = temp;
}
function permute(nums) {
const res = [];
function dfs(n) {
if (n === nums.length - 1) {
res.push([...nums]);
}
for (let i = n; i < nums.length; i++) {
swap(nums, i, n)
dfs(n + 1);
swap(nums, i, n)
}
}
dfs(0);
return res;
};

位置交换稍微调整

发现在最后只有一个元素的时候,还是进行了递归

所以提前判断剩余数组是否满足递归条件,如果只剩下一个元素就结束递归

使用一下es6数组元素交换的方法

1
2
3
4
5
6
7
8
9
10
11
12
13
14
15
16
function permute(nums) {
const res = [];
function dfs(n) {
for (let i = n; i < nums.length; i++) {
[nums[i], nums[n]] = [nums[n], nums[i]];
if (n + 1 > nums.length - 1) {
res.push([...nums]);
continue;
}
dfs(n + 1);
[nums[i], nums[n]] = [nums[n], nums[i]];
}
}
dfs(0);
return res;
};

复杂度分析

  • 时间复杂度:

  • 空间复杂度:

打赏
  • 版权声明: 本博客所有文章除特别声明外,著作权归作者所有。转载请注明出处!
  • Copyrights © 2015-2026 SunZhiqi

此时无声胜有声!

支付宝
微信