React v16 源码分析 ④ render阶段执行流程

render

传入 JSXElement 对象和挂载节点.

何验证根节点是否合法,挂载节点为真,且必须是以下节点之一

1
2
3
4
5
6
7
8
9
10
function isValidContainer(node) {
return !!(
node &&
(node.nodeType === ELEMENT_NODE ||
node.nodeType === DOCUMENT_NODE ||
node.nodeType === DOCUMENT_FRAGMENT_NODE ||
(node.nodeType === COMMENT_NODE &&
node.nodeValue === " react-mount-point-unstable "))
);
}

挂载节点必须是首次挂载,已经挂载过的节点不能再次执行 React.render(element,container),首次挂载之后会给元素打上一个标记 __reactContainer$xxx 是一个自定义字符串后面是随机数, 用这个标记来判断元素是否挂载过

而且 internalContainerInstanceKey = FiberRoot 会被赋值为 FiberRoot

legacyRenderSubtreeIntoContainer(null, element, container, false, callback)

首先尝试清空挂载节点中的内容,如果挂载节点中有其他的节点已经通过 render 渲染过,会提示错误

1
2
3
while ((rootSibling = container.lastChild)) {
container.removeChild(rootSibling);
}

这里创建出 FiberFootRootFiber两个节点, 并且通过指针相互引用

container._reactRootContainer = new ReactDOMBlockingRoot() 挂载元素上会打上一个标记, 赋值为 RootFiber 构造函数的实例,而 render 方法 _reactRootContainer 中与__reactContainer$xxx 共同判断节点是否挂载过

对于已经渲染过的节点会通过 _reactRootContainer 直接复用 FiberRoot, 并执行 updateContainer 批量更新, 如果是首次渲染则执行 unbatchedUpdates非批量更新,立即调用 updateContainer,同步执行尽快展示元素.

updateContainer(element, container, parentComponent, callback)

在首次执行前会标记上下文环境,因为也可能是程序运行之后,人为调用非批量更新,所以这个方法可能重复执行

1
2
3
4
5
6
// 保存之前的上下文
var prevExecutionContext = executionContext;
// 删除掉批量更新的标记
executionContext &= ~BatchedContext;
// 添加非批量更新的标记
executionContext |= LegacyUnbatchedContext;

下面这里定义了几个比较关键的变量

requestUpdateLane 传入了 FiberRoot, 计算出更新优先级为 1 (SyncLane)

1
2
3
4
5
6
7
8
9
10
11
12
13
14
15
16
17
18
19
20
21
22
23
24
25
26
27
28
29
30
31
32
33
34
35
36
// 计算一个时间戳
var eventTime = requestEventTime();

// 计算更新优先级
var lane = requestUpdateLane(container.current);

// 创建更新对象并添加到更新队列中
var update = {
eventTime: eventTime,
lane: lane,
tag: UpdateState,
// element 是 render 方法中传入的 JSXElement 对象
payload: {element:element},
callback: null,
next: null
};

// updateQueue 是一个对象

var updateQueue = {
baseState:null
effects:null
firstBaseUpdate:null
lastBaseUpdate:null
shared:{pending: null}
}

// 如果这是第一个更新,会被处理成循环链表
if (updateQueue.pending === null) {
update.next = update;
} else {
// 如果有了正在等待的更新,则链接到循环链表中
update.next = pending.next;
pending.next = update;
}
updateQueue.share.pending = update;

scheduleUpdateOnFiber(fiber, lane, eventTime)

checkForNestedUpdates() 检查是否嵌套的更新过多

拿到上 RootFiber 计算出的更新优先级, 与 fiber 上的优先级合并,如果当前节点不是根节点会一直递归到根节点. 首次执行时 fiber = FiberRoot

1
var root = markUpdateLaneFromFiberToRoot(fiber, lane);

在 FiberRoot 上更新 pendingLanes

1
2
3
4
5
6
7
8
9
10
11
function markRootUpdated(root, updateLane, eventTime) {
root.pendingLanes |= updateLane;
var higherPriorityLanes = updateLane - 1; // Turns 0b1000 into 0b0111
// 处于当前优先级左边的会通过&被删除掉
// 其实就是删除了较低的优先级
root.suspendedLanes &= higherPriorityLanes;
root.pingedLanes &= higherPriorityLanes;
var eventTimes = root.eventTimes;
var index = laneToIndex(updateLane);
eventTimes[index] = eventTime;
}

获取当前的执行优先级 var priorityLevel = getCurrentPriorityLevel() 这个优先级与 lane 是有区别的

检查上下文环境,准备分析构建 Fiber 树

1
2
3
4
5
6
7
8
9
10
11
12
13
14
15
16
17
18
19
20
21
22
23
24
25
26
27
28
29
30
31
32
33
34
35
36
37
38
39
40
41
42
43
44
45
46
47
48
49
// 如果传出的优先级是同步的
if (lane === SyncLane) {
if (
// 检查是非批量更新的状态
(executionContext & LegacyUnbatchedContext) !== NoContext &&
// 检查还没有开始渲染
(executionContext & (RenderContext | CommitContext)) === NoContext
) {
// Register pending interactions on the root to avoid losing traced interaction data.
schedulePendingInteractions(root, lane);
// This is a legacy edge case. The initial mount of a ReactDOM.render-ed
// root inside of batchedUpdates should be synchronous, but layout updates
// should be deferred until the end of the batch.

performSyncWorkOnRoot(root);
} else {
ensureRootIsScheduled(root, eventTime);
schedulePendingInteractions(root, lane);

if (executionContext === NoContext) {
// Flush the synchronous work now, unless we're already working or inside
// a batch. This is intentionally inside scheduleUpdateOnFiber instead of
// scheduleCallbackForFiber to preserve the ability to schedule a callback
// without immediately flushing it. We only do this for user-initiated
// updates, to preserve historical behavior of legacy mode.
resetRenderTimer();
flushSyncCallbackQueue();
}
}
} else {
// Schedule a discrete update but only if it's not Sync.
if (
(executionContext & DiscreteEventContext) !== NoContext && // Only updates at user-blocking priority or greater are considered
// discrete, even inside a discrete event.
(priorityLevel === UserBlockingPriority$2 ||
priorityLevel === ImmediatePriority$1)
) {
// This is the result of a discrete event. Track the lowest priority
// discrete update per root so we can flush them early, if needed.
if (rootsWithPendingDiscreteUpdates === null) {
rootsWithPendingDiscreteUpdates = new Set([root]);
} else {
rootsWithPendingDiscreteUpdates.add(root);
}
} // Schedule other updates after in case the callback is sync.

ensureRootIsScheduled(root, eventTime);
schedulePendingInteractions(root, lane);
}

performSyncWorkOnRoot(fiberRoot)

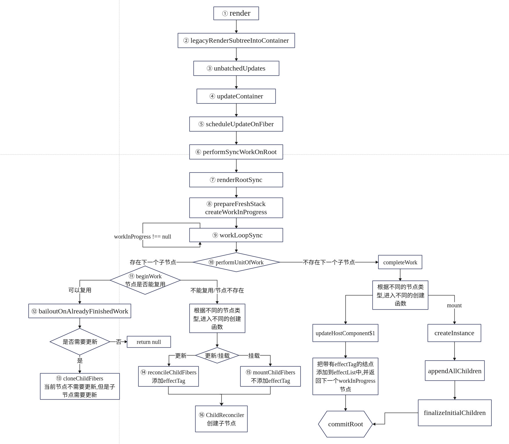
执行 renderRootSync(root, lanes)

执行结束后,赋值 finishWork 为最新的 Fiber 树,并进入提交节点,渲染元素

1
2
3
4
var finishedWork = root.current.alternate;
root.finishedWork = finishedWork;
root.finishedLanes = lanes;
commitRoot(root);

renderRootSync(root, lanes)

这个方法可以算是构建 Fiber 树的起点

1
2
3
4
5
6
7
8
9
10
11
12
13
14
15
16
17
18
19
20
21
function renderRootSync(root, lanes) {
// 缓存执行环境
var prevExecutionContext = executionContext;
// 执行环境标记为渲染环境
executionContext |= RenderContext;
// 调用 createWorkInProgress 创建新的 RootFiber 作为 WorkInProgress
prepareFreshStack(root, lanes);

do {
try {
workLoopSync();
break;
} catch (thrownValue) {
handleError(root, thrownValue);
}
} while (true);

workInProgressRoot = null;
workInProgressRootRenderLanes = NoLanes;
return workInProgressRootExitStatus;
}
打赏
  • 版权声明: 本博客所有文章除特别声明外,著作权归作者所有。转载请注明出处!
  • Copyrights © 2015-2026 SunZhiqi

此时无声胜有声!

支付宝
微信